浦江网

 找回密码
 立即注册

快捷登录

查看: 2449|回复: 11

[民生热点] 中秋国庆假期疫情防控温馨提醒

[复制链接]

590

主题

593

帖子

2618

积分

管理员

Rank: 9Rank: 9Rank: 9

积分
2618
发表于 2022-9-8 21:21:11 来自手机 | 显示全部楼层 |阅读模式 | 来自浙江
当前,国内疫情呈多点散发、局地暴发态势,疫情防控形势严峻复杂。现中秋、国庆双节临近,人员流动和聚集增多,疫情输入和传播风险加大。为巩固来之不易的疫情防控成果,更好地保障您和家人健康,特提醒广大市民朋友:

一、提倡就地过节

节假日期间,旅途接触人群较为复杂,乘坐飞机、火车等公共交通极易发生交叉感染,有疫情风险地区(详见浙江发布微信公众号每日发布的 “省外来浙人员健康管理措施”)旅居史的人员请暂缓来(返)浦,提倡广大市民就地过节,非必要不外出,尽量减少跨区域流动。各旅行社不组织、不承接疫情风险地区旅游。


二、主动报备行程

请近7天内有省外旅居史的来(返)浦人员立即向所在村(社区)、单位或所住宾馆报告,主动通过微信“e健安”小程序进行报备,到浦后及时开展核酸“落地检”“3天三检”,并积极配合落实其他相应疫情防控措施。来(返)浦途中尽量使用私家车,减少在服务区或其他公共场所停留的频率,戴好口罩,做好个人防护,降低感染风险。


三、积极配合扫码查验

各类公共场所及重点场所落实“一扫三查”、测温、戴口罩等防控措施,进入网吧、KTV、歌舞厅、游艺厅、演艺场所、电影院、剧院、酒吧、足浴店、美容美发店、洗浴中心、棋牌室、麻将馆、桌游室等密闭场所;农批市场、大型商超等人员聚集场所;宾馆酒店和民宿等住宿场所;各类交通场站以及公交车、网约车、出租车等公共交通须查验72小时内核酸检测阴性证明。


四、主动开展核酸检测

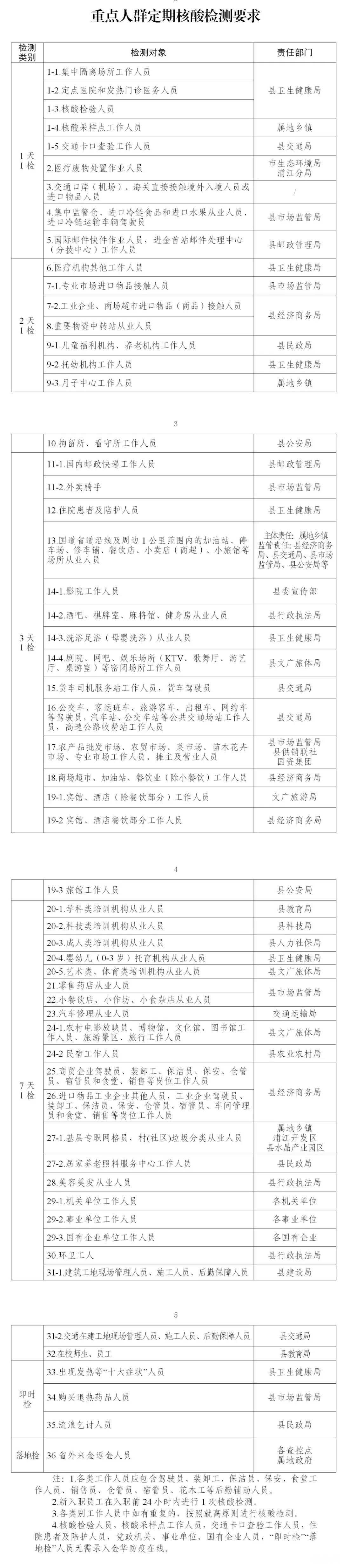
重点人群定期核酸检测频次按照相关规定执行(见文末附表),与常态化核酸检测频次不一致时,按照就高原则执行。其他人员应自觉按照至少7天一检的要求完成常态化核酸检测。


五、加强自我健康监测

在日常生活中请您继续保持“戴口罩、勤洗手、常通风、少聚集、一米线”等良好生活习惯,如出现发热、干咳等不适症状,应立即佩戴口罩就近前往设有发热门诊的医疗机构就诊,期间尽量避免接触他人及乘坐公共交通。就诊时主动告知近期旅居史及接触史。

 

浦江县新型冠状病毒肺炎

疫情防控工作指挥部

2022年9月8日

附件
重点人群定期核酸检测要求

 

(来源:诗画浦江)
回复

使用道具 举报

3

主题

158

帖子

1753

积分

金牌会员

Rank: 6Rank: 6

积分
1753
发表于 2022-9-8 22:09:12 来自手机 | 显示全部楼层 | 来自浙江
就地过节,就地过年

来自: iPhone客户端
回复

使用道具 举报

1

主题

9611

帖子

2万

积分

论坛元老

Rank: 8Rank: 8

积分
22866
发表于 2022-9-8 22:25:50 来自手机 | 显示全部楼层 | 来自浙江
不乱跑

来自: Android客户端
回复

使用道具 举报

54

主题

1605

帖子

8090

积分

论坛元老

Rank: 8Rank: 8

积分
8090
发表于 2022-9-9 05:20:51 来自手机 | 显示全部楼层 | IP未知
所有的人都呆在家里,公共场场交通运输车辆都关掉

来自: Android客户端
回复

使用道具 举报

17

主题

345

帖子

3429

积分

论坛元老

Rank: 8Rank: 8

积分
3429
发表于 2022-9-9 06:02:28 来自手机 | 显示全部楼层 | 来自浙江
所有都无菌室冷冻起来,再过一百年再开封好了!这不能干,那不能干省的烦!

来自: Android客户端
回复

使用道具 举报

70

主题

7790

帖子

1万

积分

论坛元老

Rank: 8Rank: 8

积分
19242
发表于 2022-9-9 08:19:44 来自手机 | 显示全部楼层 | 来自浙江
疫情期间

来自: Android客户端
回复

使用道具 举报

70

主题

7790

帖子

1万

积分

论坛元老

Rank: 8Rank: 8

积分
19242
发表于 2022-9-9 08:20:48 来自手机 | 显示全部楼层 | 来自浙江
金华市内应该没事吧

来自: Android客户端
回复

使用道具 举报

7

主题

523

帖子

5021

积分

论坛元老

Rank: 8Rank: 8

积分
5021
发表于 2022-9-9 12:16:10 来自手机 | 显示全部楼层 | 来自浙江
2020年疫情开始到现在还没结束,真的没完没了,

来自: Android客户端
回复

使用道具 举报

7

主题

1万

帖子

3万

积分

论坛元老

Rank: 8Rank: 8

积分
36097
发表于 2022-9-9 18:05:24 来自手机 | 显示全部楼层 | 来自浙江
好的,收到

来自: iPhone客户端
回复

使用道具 举报

您需要登录后才可以回帖 登录 | 立即注册

本版积分规则

关于我们|招聘人才|收费标准|浦江网 ( 浙ICP备14003707号-1 ) 浙ICP备B2-20180544号 浙公网安备 33072602100079号

GMT+8, 2025-11-23 22:37 , Processed in 0.195906 second(s), 31 queries .

Powered by Discuz! X3.4

Copyright © 2001-2021, Tencent Cloud.

快速回复 返回顶部 返回列表